| 这是接到哪的圣旨了。云合废了吧,闹那天我就说没用了废了,有人还觉得粉圈还是会看。只要知道水了,这榜就彻底没用了。 |
[天地无极] 视组组长还有追剧小馆为啥突然跳出来踩云合了 ...
月宫慕琼枝
· 发布于 2026-04-28 23:31
· 938 次阅读
|
这时候我就想再把我10月25号发的贴过来一下 |
|
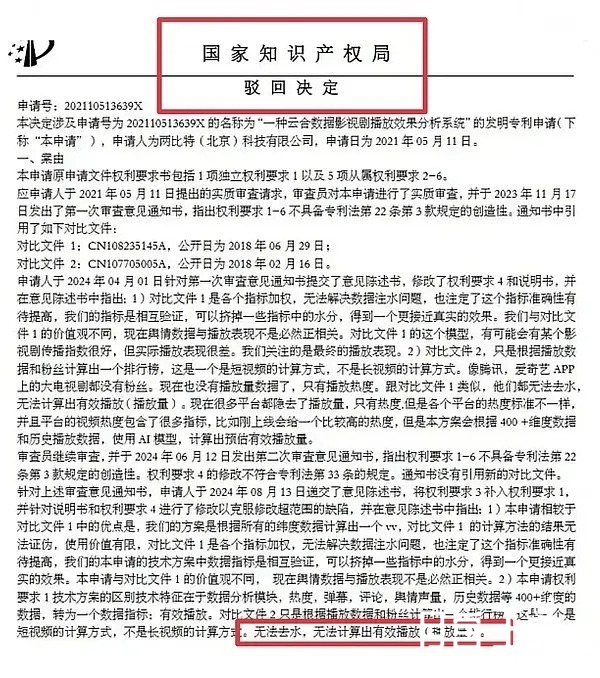
我在小红书刷到这个,为什么昨天说云合,可能是28号最后一项专利被驳回了吧(我猜的,当然可能趁机废云合也有别的目的) |
|
本帖最后由 月宫慕琼枝 于 2026-4-29 10:23 编辑 其实芒果前台也很水,我记得朱老师为了和饼哥争v榜年冠的时候,给他演的一个剧注水,播剧的时候一天都没有2000万播放量,播完了天天几千万播放量。还有欢瑞也干过,给鸡嘴和儒艮的剧,播完了一年了还在芒果大注水。 数据这东西,自从能炒资源,就已经完全失真了,就是资本工具,而且平台和制作方本来就是苟合在一起的。注水对双方都有好处,他们都有动机且有意愿。打比方当年王一博势头多猛啊,全内娱捧着,因为要上市,大家都在里面分一杯羹,平台,营销号,制作方,里面多少人多少资本搅和一起。他的很多东西都是造势,这些明星不过工具罢了,粉丝也是工具。资本游戏而已,看着是一个明星,其实就是一个包装好的商品。 |
月宫慕琼枝 发表于 2026-4-29 10:22 平台本来就是心里门清的,看剥茧制片人说平台根据大数据给她推主角人选就知道了。因为合作双方需要一部保证质量和效果的开门剧,就从自己的真数据库里选。平时就任由水货们水第三方假数据来混淆舆论误导大众,甚至桃裤平时偏袒关系户或明或暗地偷番,最近芒果还在财报上玩文字游戏,平台皮下跟着偷水龙吟的50亿给瓜紫剧,被指出又灰溜溜的编辑删掉了。 这些蛀虫不知干了多少帮助劣币驱逐良币的坏事,只要有利益存在,腐败就是无处不在的,要么做好反腐工作,要么培养好职业道德 |
|
说白了,这个东西就是一种游戏。因为各种各样的原因做假数据。有的是为了撕资源啊,有的人是为了呃钱啊,上市啊,有的是为了嗯,走账啊什么的,反正各种各样的原因导致内娱的数据都是失真的。也可能有一些大众不太关注的漏网之鱼啊,比如像芒果的徽章馆这种东西能暴露一些问题。但大部分时间内娱尤其是粉圈老爱拉表格的那些榜啊,其实什么用都没有,都是按照资本的需要。 内娱有些人呢就需要这种虚假繁荣的数据。那其他人呢就不需要,或者是部分需要或者偶尔需要。 啊,有些人他就是常年维护这些东西,那他就是需要这个东西。那有些人就压根根本就一点不买,那可能就是用不上。 而且本来就是内娱就被那些老登把持的。他们之间就是互相跳槽啊,窜来窜去的,玩来玩去的就是那么几个人。他们之间很容易利益勾兑。 我觉得这都是一个常识吧。好多年,好多年以前我就说了内娱拉这些破表格啥用也没有。其实就是皇帝的新装需要用他的人就说很漂亮,实际上大家都知道那都是假的。实际上也不看这个。 |
|
就是你去扒拉一下搞文娱这些高管,要不然就是原来什么欢瑞啊或者是柠檬啊,华策呀,就那么一帮人,今天在平台,明天去制作公司,过两天又回平台了。跳来跳去小撮的人。或者是跟平台一起注册个新公司,成立一个新公司,再做剧。总的来说就是那么一拨人有几个小圈子,然后大家之间就是窜换着资源,你用我的人,我用你的人,你给我做好看的数据,我给你做好看的数据。 这破圈子其实就是韩流回来那帮人,然后开始搞这些小表格。韩国娱乐圈爱拉这些破表格,以前中国人哪管这些?结果被中国的资本家看出来了数据能变现,这下好了。 包括那些什么代言啥的。好多人签了好多好多代言,其实是倒给5a公司钱。如果你给让利的话,前两天还看见讨薪的跟欢瑞说不给结代理费。就是给鸡嘴拉了好多代言,然后答应了返点,结果也不给人返。他们就玩这一套,就是5a公司手里有很多艺人资源吧,别人给5个点,他给10个点。就为了虚假繁荣,显得这个人很红代言多。实际上那些品牌公司选代言人也考察不了哪去,全看广告公司咋说。他说哎呀,他老红了,说你看他这微博数据,什么抖音数据. 不搞文娱的,谁知道你这些玩意儿啊。然后他就可以把他推出去了,他给人介绍代言人的时候,没准5a公司一下拿三个人,然后三个人他肯定有侧重点呀,给他返点高那个他肯定猛推猛推。说白了都是资本游戏。跟红不红有啥关系啊? |


